Arduino på kopplingsdäck


ArduinoOnBreadboard.fzz
med testprogrammet
blink_C.txt
(for Arduino use code stored as: blink_C\blink_C.ino)

Börja med att skaffa en Arduino UNO R3 och ett kopplingsdäck (tex electro:kit art.nr. 10160840). Detta räcker för att kunna utföra de flesta experiment med sensorer och motorer.
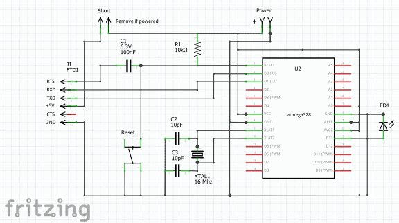
Vill man sedan ha processorn ATmega328/P på kopplingsdäck, kan man göra på flera olika sätt. Man kan flytta processorn från Arduino-kortet till kopplingsdäcket. Man kan köpa en processor som från början är förprogrammerad med Arduino-bootloaderprogrammet (electro:kit art.nr. 41010636). Man kan köpa en "tom" processor (electro:kit art.nr. 41010051) och använda Arduinokortet som chip-programmerare för att med detta programmera in boot-loaderprogrammet i processorchippet.
På kopplingsdäcket behövs sedan en 16 MHz kristall (tex. electro:kit art.nr. 41002380), två 22 pF keramiska kondensatorer, en plastkondensator 100 nF, en resistor 10 kΩ, och en reset-switch (tex. electro:kit art.nr. 41001412).
För seriekommunikation/kretsprogrammering behöver man en FTDI kabel USB-TTL-5V (tex. electro:kit art.nr. 41004213) och en stiftlist (electro:kit art.nr. 41001167) för att ansluta denna till kopplingsdäcket.
Medan man utvecklar och provar ut koden är det bekvämt att spänningsmata kopplingsdäcket med USB-spänningen från seriekommunikationen. För en produkt är det naturligt att ta spänningen från något annat håll (tex. ett batteri).
Om man ansluter ett 6V batteri till kopplingsdäcket, så måste man ta bort spänningsmatningen från USB-kontakten, det går bara att använda en spänningskälla åt gången med denna förenklade uppkoppling.

Behöver man byta spänningskälla ofta är det bra att ha en stiftlist med två stift och en kortslutningsplugg på kopplingsdäcket. Man tar då bort kortslutningspluggen när man använder batteri. (Det går naturligtvis lika bra att direkt göra en omkoppling på kopplingsdäcket).
Vid arbete med kopplingsdäck är det mycket bekvämt att använda lysdioder med inbyggda serieresistorer (annars måste man ha ett 330 Ω motstånd till varje lysdiod man använder - det tar plats!).

Sådana finns att köpa från ELFA, eller Kjell&Co (90-625).
Lysdiod med seriemotstånd 5V grön ELFA 75-014-99 Lysdiod med seriemotstånd 5V röd ELFA 75-012-59 Lysdiod med seriemotstånd 5V gul ELFA 75-015-11
Länk till en mycket tydlig YouTube-video som visar ett annat kopplingsdäck med Arduino.
Julian Ilett - Arduino on breadboard
William Sandqvist willsandqvist@gmail.com